Sunday March 2026

হটলাইন

কনটেন্টটি শেষ হাল-নাগাদ করা হয়েছে: রবিবার, ১৮ আগস্ট, ২০১৩ এ ০৮:৪১ PM

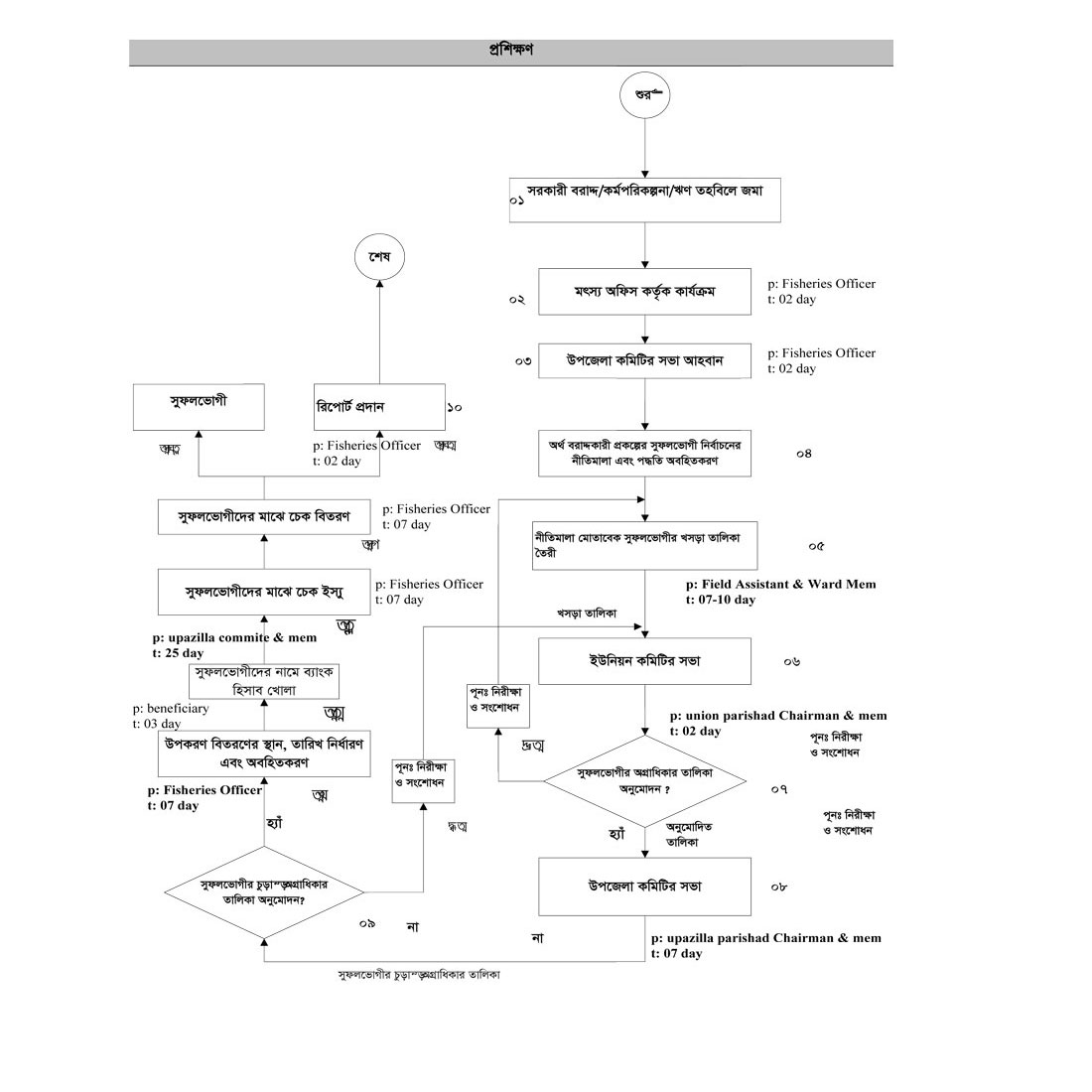
প্রশিক্ষণ কার্যক্রম

কন্টেন্ট: সেবা এবং ধাপ

ফাইল ১

এক্সেসিবিলিটি

স্ক্রিন রিডার ডাউনলোড করুন